新闻资讯
氢能及燃料电池汽车产业链条长,涉及氢气制取、储运、加注、应用、燃料电池系统以及相关装备制造、研发检测等环节。在全球能源向清洁化、低碳化、智能化发展趋势下,氢能在世界各国国家战略布局中的地位日益凸显。根据国际氢能委员会预测,到2050年氢能将承担全球18%的能源终端需求。预计届时氢能在我国终端能源体系中占比有望超过15%。
氢燃料电池汽车具备全生命周期零排放的潜力,是实现全球能源清洁利用、工业用能脱碳、消费结构优化的重要途径。截至 2023年年底,欧盟、日本、韩国、美国等30多个国家和地区已制定氢能发展战略(覆盖全球GDP超80%的主要经济体),并开展氢燃料电池汽车示范应用、推动国际化氢能供应链体系构建,助力全球氢燃料电池汽车保有量近8.5万辆、已建成加氢站超过 1300座。
美国于2023年6月发布《美国国家清洁氢能战略和路线图》,提出加速清洁氢的生产、处理、交付、存储和应用,并以加州为重点逐步实现从氢燃料乘用车向氢燃料重卡的示范过渡;以德国为代表的欧盟国家积极推进氢能发展,早于2020年7月发布《欧洲气候中性的氢能战略》,将绿氢视为交通、运输、化工、冶炼等行业低碳转型的终极方案,并持续通过低成本绿氢持续加强氢燃料轻型商用车和重卡推广;日本和韩国积极扩大政策支持氢燃料乘用车的海外市场开拓,尤其是日本稳步探索构筑氢能社会,于2023年6月颁布修订版《氢能基本战略》,计划未来 15年内投资15万亿日元推动氢能广泛应用和完善氢供应链。据国际能源署(IEA)预测,到2025年氢燃料电池汽车的全球市场占比将达到20%~25%,可减少CO2排放60亿t/年,并有望带动超2.5万亿美元的社会经济效益。
作为世界第一大产氢国家,我国明确将支持氢能发展提升到国家战略高度。2019年3月,氢能首次写入《政府工作报告》;2020年4月,氢能被写入《中华人民共和国能源法》;2020年9 月,五部委印发《关于开展燃料电池汽车示范应用的通知》;2021年3月,氢能被纳入国家“十四五”发展规划和2035年远景目标纲要;2021年10月,国务院印发《2030年前碳达峰行动方案》,明确提出有序推进氢能基础设施建设,加快氢能技术研发和示范应用,探索在工业、交通运输、建筑等领域规模化应用;2022年3月,国家发改委、能源局印发《氢能产业发展中长期规划(2021-2035年)》;2023年8月,国家标准委联合五部委印发《氢能产业标准体系建设指南(2023版)》;从标准法规、技术攻关、示范应用、基础配套等多方面加强政策支持。在国家“十四五”规划纲要等文件要指导下,各地方积极规划氢能产业发展方案,一方面是为了践行绿色发展理念,另 一方面是为了吸引氢能产业链相关企业落户,促进本地产业结构调整。截至2023年年底,全国已有20多个省(市)、60多个地市发布氢能规划和指导意见;已建成(或规划)50余个氢能产业园区。
氢能产业链主要分为上游的氢制取、氢储运、氢加注,中游的燃料电堆、功能辅件、电池系统;下游的氢燃料电池汽车、氢能热电联供等应用。目前,我国氢能产业快速发展,全产业链规模以上工业企业超过500家,集中分布在长三角、粤港澳、京津冀等区域,已基本掌握氢能制备、储运、加氢、燃料电池和系统集成等主要技术和生产工艺,在部分区域实现燃料电池汽车、氢储能发电等规模示范应用。
氢气制取:目前,我国氢气产能约为5000万t/年,产量约为 4000万t/年,主要由化石能源制氢(近80%,约65%为煤制氢) 和工业副产氢(近20%)构成,可再生能源制氢占比不足3%。以到2030年国内可再生能源电解水制氢占比达到15%为导向,自2022年以来碱性电解水制氢、质子交换膜电解水制氢项目建设进入提速阶段。尤其是碱性电解槽及配套功能材料辅件,国内已基本实现了完全国产化。
氢气储运:我国现阶段主要以高压气态长管拖车运输为主,氢气储存压力为20 MPa、单车运载量约300 kg,技术及装备制造较为成熟;但管道运输仍为短板,已建氢气管道里程约500 km,在用管道仅100 km、输送压力4 MPa。此外,液态储运、固态储运处于小规模实验室阶段,自2020年至今,国内新建约40项大型液氢项目,有望提升液氢产能;在储运氢材料装备方面,高端液化装置、加注系统等仍依赖进口。
氢气加注(加氢站):截至2023年12月底,我国已建成加氢站380余座,全球占比约35%、稳居首位。其中,35 MPa气态加氢站占比约85%,70 MPa高压气态加氢站占比约13%,日加注能力以500~1000 kg为主,液氢加氢站建设和运营经验仍相对欠缺。针对加氢站建设配件,45 MPa隔膜压缩机已日趋成熟,但90 MPa 压缩机仍处于研发阶段;尤其针对70 MPa的加氢枪、高压阀门、流量计等仍依赖进口。

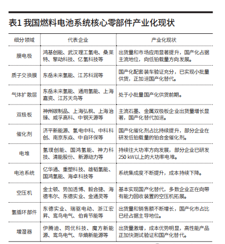
燃料电池汽车及氢能应用:氢燃料电池汽车是我国氢能应用的重要突破口,目前全国已形成北京城市群、上海城市群、广东城市群、河南城市群、河北城市群的“3+2”燃料电池汽车示范应用格局。截至2023年年底,我国氢燃料电池汽车累计推广近1.6 万辆(仅次于韩国、美国),位居全球第3位,并以重型卡车和大型客车为主力车型。针对车用燃料电池系统,我国从核心材料、关键部件、产业设备到系统集成均对标国际一线企业,一级零部件供应基本实现国产化,并朝300 kW以上大功率方向持续。
此外,我国不断扩展氢能在交通、工业、储能发电等领域应用,推动在氢燃料电池重型工程机械、轨道交通、船舶、无人机等领域探索。目前,中国宝武、河钢集团等钢铁企业大力布局氢能冶金、绿氢制备和氢能供应;燃料电池微型热电联供加快小范围试验进程;中国能建联合国家电网共建氢燃料电池发电项目成功并网;基于针对氢光互补发电的5G智慧氢能海岛建设项目正开展示范。

整体来看,我国氢能与燃料电池汽车产业仍处于发展初期,相较国际先进水平,仍存在产业顶层设计和定位不清晰、创新能力不强、技术装备水平不高、应用领域较单一、地方产业发展同质化严重等问题,产业发展形态和发展路径尚需进一步探索。
一是尚未全面建立产业垂直管理与监管体系,牵头部门不明确、相关部门协作欠缺,缺少细分领域明确的专项发展规划。二 是氢气制储运加运营支持、加氢站建设审批管理规范、氢燃料电池汽车示范应用补贴、高技能高科技人才引育等专项政策相对滞后,尤其是氢能仍当作危化品进行管理,氢能产业支持政策与实施路径需进一步探索。三是当前氢能产业发展整体呈现自下而上态势,更多是由地方和企业主导,氢能“制储输用”全产业链标准体系尚不健全,涉及氢能项目、安全、标准等相关的管理政策制度有待完善,部分地区已建成加氢站由于审批主管部门及运营流程不明确,迟迟无法投入运营。
一是当前我国氢能推广应用主要集中在氢燃料电池汽车,尤其是以重卡、客车、物流车的城市内部运输为主,“绿氢”在化工、冶金、储能发电等行业绿色化、高端化发展中的作用未能有效发挥。二是氢能技术创新不足,高效低成本可再生能源制氢、大规模储运、液氢相关设备等与国际先进水平差距明显;高端管阀件、精密检测设备以及部分燃料电池关键核心材料仍有待攻关突破。如2023年质子交换膜国产化率仅20%、气体扩散层刚开始国产化应用。三是氢能全产业链成本较高,终端用户加氢价格通常都在60元/公斤以上,燃料电池汽车购置成本售价一般为同类型传统燃油车的3~4倍。叠加氢能产业发展商业模式和持续路径尚不明确,产业整体成熟度偏低,仍需政府、社会等长期和耐心的关注投入。
一是当前各地发展氢能积极性较高,由于国家政策引导方向偏重燃料电池汽车,地方和企业规划雷同性较高,甚至出现低水平重复建设,导致人才稀缺、资源分散、各自为政、低效竞争现象比较突出。
二是我国开展燃料电池汽车示范城市群建设的初衷是推动氢能及氢燃料电池汽车产业集聚高质量发展,但地方为招商引资、推动本地产业发展,将企业落地注册公司作为获取示范奖励资金的前提,导致企业全国布局、产能资源分散,不利于企业创新发展。如某空压机企业总部在江苏,但应各地要求,在川渝、广东、河南等多地累计成立了7家独立法人公司,但仍不能满足部分地区的奖补政策要求。
三是在部分示范城市群或者省市内部,各区域未能基于资源禀赋、产业特色形成涵盖研发、制造、应用、服务等关键环节有序联动的良性闭环链条,产业链生态体系的要素资源、配套保障等亟待完善。
面对新形势、新机遇、新挑战,我国氢能及燃料电池汽车产业应坚持战略引领,加强顶层设计和统筹谋划,持续提升氢能产业创新能力,不断拓展市场应用新空间,完善政策标准等支撑体系,推动产业实现安全有序、绿色低碳高质量发展。
一是建立氢能与燃料电池汽车产业发展部际协调机制,强化氢能的能源战略定位与属性,制定产业发展目标及实施路线图,加快出台完善氢能发展的“1+N”支持政策体系,着力破除制约产业发展的制度性障碍和政策性瓶颈。
二是统筹各地氢能发展布局,指导各地综合考虑本地基础条件,合理布局氢能产业链项目;支持在现有燃料电池汽车示范城市群基础上,扩大示范推广地区,完善示范应用扶持政策,以市场化方式优化产业资源配置;聚焦全产业链的技术攻关、智改数转、测试认证、人才引育等环节充分发挥政策引导作用,吸引各类社会资本涌入助力。
三是根据国家氢能产业标准体系建设指南,建立完善氢能全产业链相关标准,推进氢能产品检测认证公共服务平台建设。推进氢气制储运加审批管理办法制定,明确主管部门、优化审批流程、完善监管体系,加快制定国家级加氢站建设审批与运营管理办法。
四是营造良好社会氛围提高消费认可度,创新科普宣讲、示范体验、区域展览等社会宣传形式,持续提高社会各界对氢燃料电池汽车产业形成绿色、安全、高效的科学认识,以及市场消费主体对各类氢燃料电池汽车和相关氢能基础设施的认可度和支持度。
一是充分发挥新型举国体制优势,全面提升氢能基础研究、前沿技术和原始创新能力。采取龙头企业主导,联合氢能产业链上下游企业、科研院所,建设协同创新平台,采用“揭榜挂 帅”、“赛马”等方式,协同开展技术攻关、示范应用和规模推广。在上游环节,重点突破电解水制氢、光催化制氢、新型高效氢气储运、氢气加注设备等关键技术产品;在中游环节,重点提升气体扩散层、复合双极板、氢气调压阀总成、超高功率密度燃料电池堆等综合性能;在下游环节,重点围绕整车耐久性、可靠性、经济性和安全性等提升,持续优化整车设计与集成、燃料电池系统匹配与控制等关键技术指标,推动全产业链关键技术的自主可控。
二是培育产业链头企业、打造关键环节小巨人。实施卓越品牌打造、产品质量提升、技术标准领航等工程,培育一批在整车集成、燃料电池系统及关键部件、智能制造与测试装备、创新场景示范应用等领域具有生态主导力的链头企业,引领全产业链布局。制定氢燃料电池汽车产业“专精特新”小巨人培育计划,实施“强链补链延链”专项工程通过在创新、金融、市场、人才等方面给予强企、壮企等支持,力争在膜电极、催化剂、双极板、质子交换膜和空气压缩机、氢气循环泵、高压储氢瓶、加氢站成套设备等领域打造一批单打冠军。
三是加强国际交流与合作,充分利用国际国内两个市场、两种资源,鼓励开展氢能科学和技术国际联合研发,构建国际创新链、产业链。依托国家燃料电池技术创新中心等国家级平台,完善战略咨询、标准评价、数值模拟分析、测试认证、技术转移转化等公共服务,以“产学研”合作、共性技术联合开发、数据库共建等形式开展产业链协同创新,推进材料研制、产品开发、装备设计、功能应用、质量评价和数据平台等全生命周期的创新能力提升。
>>面对新形势、新机遇、新挑战,我国氢能及燃料电池汽车产业应坚持战略引领, 加强顶层设计和统筹谋划,持续提升氢能产业创新能力,不断拓展市场应用新空间,完善政策标准等支撑体系,推动产业 实现安全有序、绿色低碳高质量发展。

一是将安全作为氢能产业发展的内在要求,持续优化氢气制储运加等关键环节的安全管理制度,促进氢气制备、长效储存、远途运输等关键环节的安全监管以及加氢站的区域布局完善与安全高效建设。因地制宜鼓励具备风、光、水等清洁能源优势的地区,优先发展可再生能源电解水制氢产业,从源头上保障氢能绿色低碳属性;支持开展多种储运方式探索和实践,前瞻布局液氢储运、管道输氢、天然气掺氢等大规模储运氢技术和装备,推进加氢站建设和商业模式创新,逐步构建低成本、多元化的氢能产业发展和保障体系。
二是加快推动示范试点常态化运营。重点支持中重型载货车、冷链物流车、中远途客车的长距离城际运输,叉车、港口重卡、专用车辆在工业园区和港口码头的工程作业,公交车、观光车、市政环卫的城市内固定线路运营,加快探索形成有效的商业化模式。引导部分地区围绕氢能制取、存储、运输、加注、多元应用等全产业链,提高氢能储运的效率,优化氢的分销和配送体系,逐步降低用氢成本。
三是拓展关联领域创新应用。进一步发挥我国在工业化工、 晶硅光伏、风电装备、高技术船舶、工程机械、轨道交通装备等优势领域的产业领先地位,发挥氢能高品质热源、高效还原剂、低碳化工原料等多重属性,积极拓展绿氢制备和燃料电池系统在氢能冶金、绿氢化工、氢燃料电池船舶、氢燃料电池工程车辆、氢燃料电池动力机车、热电联供等领域的示范应用。加快新型储能、分布式热电联供等核心技术自主研发,积极发挥氢能跨能源网络协同优化作用,稳步有序推进氢能示范应用,促进能源电力领域深度脱碳。
发布日期: 2025-02-17
发布日期: 2024-03-27
发布日期: 2024-08-21
发布日期: 2024-03-20
发布日期: 2024-05-07
发布日期: 2024-07-10
发布日期: 2024-01-02
发布日期: 2024-10-22
发布日期: 2025-12-12
发布日期: 2025-12-12
发布日期: 2025-12-12
发布日期: 2025-12-12
发布日期: 2025-12-12